
动态监测活细胞内的生物硫醇有助于深入了解生物硫醇相关的病理或生理过程。近年来,基于Michael加成-消除机理的荧光探针备受科研人员的关注。如何实现荧光探针对癌细胞的靶向性并提高动态检测的灵敏度,是一个具有挑战性的课题。近日,Betway必威刘育教授课题组利用环糊精使得该领域取得了新发展(Chem. Sci., 2020, 11, 4791-4800 )。
Betway必威刘育教授课题组在以环糊精构筑的智能组装体方面做了大量的工作,近期发表的论文(Science Advances, 2018, 4, eaat279; Angew. Chem. Int. Ed., 2018, 57, 8649; Angew. Chem. Int. Ed. 2020, 59, 7655; Advanced Science, 2020, 10.1002/advs.202000803; Adv. Therap. 2018, 180013; Chem. Sci., 2019, 10, 3346; Adv. Optical Mater., 2019, 1900589; Adv. Mater., 2019, 1806158; Chem, 2019, 5, 553; Adv. Opt. Mater., 2017, 5, 1700770)。作者在前期工作基础上,将具有Michael加成位点的香豆素衍生物以共价键的方式修饰到环糊精上,利用环糊精小口端的羟基与生物硫醇之间的氢键作用,不仅将生物硫醇固定在环糊精周围,而且提高了巯基的亲核性,实现了对生物硫醇的高灵敏检测。同时,通过主-客体作用包裹金刚烷修饰的c-RGD,赋予了荧光探针靶向癌细胞的能力(图1)。

图1. β-环糊精超分子组装体可逆检测生物硫醇的示意图
(来源:Chem. Sci.)
rCP-βCD对半胱氨酸(Cys)、高半胱氨酸(Hcy)和谷胱甘肽(GSH)均具有良好的比率检测能力(图2),给出了较低的Kd值(Kd[Cys] = 0.172 mM, Kd[Hcy] = 0.027 mM, Kd[GSH] = 0.059 mM)。相对于未修饰环糊精的香豆素衍生物,Kd值至少提高了30倍。

图2. rCP-βCD对生物硫醇的检测性能
(来源:Chem. Sci.)
通过对比不同环糊精的衍生物rCP-βCD、rCP-βCD(OMe)以及rCP-βCD@ADA对生物硫醇的检测性能,可以得出羟基被甲基化以后,Kd值明显增加;然而,环糊精空腔的占据并为对检测性能造成影响,表明环糊精周围的羟基是影响反应效率的关键因素。此外,DFT计算证实了生物硫醇可以与环糊精通过氢键的作用结合在一起。

图3. rCP-βCD衍生物对生物硫醇的检测性能
(来源:Chem. Sci.)
rCP-βCD@cRGD-ADA超分子组装体与rCP-βCD对生物硫醇具有同样优异的比率检测能力,给出了较低的Kd值(Kd[Cys] = 0.252 mM, Kd[Hcy] = 0.027 mM, Kd[GSH] = 0.122 mM)。

图4. rCP-βCD@cRGD-ADA超分子组装体对生物硫醇的检测性能
(来源:Chem. Sci.)
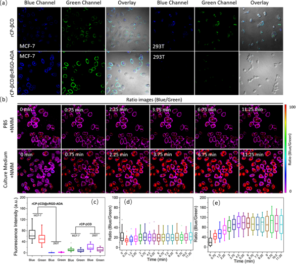
在活细胞成像过程中,相对于rCP-βCD,rCP-βCD@cRGD-ADA超分子组装体具有优异的癌细胞靶向性。当癌细胞收到外界刺激以后,利用rCP-βCD@cRGD-ADA可以对活细胞内的生物硫醇进行实时动态监测。

图5. rCP-βCD@cRGD-ADA与rCP-βCD 的活细胞成像
(来源:Chem. Sci.)
总结:作者构筑了一种环糊精超分子荧光组装体用于动态监测活细胞内的生物硫醇。结构上,由于β-环糊精的存在,不仅利用小口端的羟基以与生物硫醇形成氢键,显著提高了荧光探针对生物硫醇检测的灵敏度;而且大大提高了荧光探针的溶解度和生物相容性。此外,通过主客体作用包裹cRGD-ADA,赋予rCP-βCD@cRGD-ADA超分子组装体优异的癌细胞靶向性,实现癌细胞内对生物硫醇的高效动态监测。该工作以“High-efficiency dynamic sensing of biothiols in cancer cells with a fluorescent β-cyclodextrin supramolecular assembly”为题发表在Chem. Sci.(Chem. Sci., 2020,11, 4791-4800 )上。