来源:神奇发光实验室

自噬是真核细胞将细胞器或蛋白质转移到溶酶体中,然后利用水解酶将其降解,维持细胞内营养和能量稳态的一种动态细胞过程。在生理学上,自噬涉及包括蛋白质、脂质在内的多种细胞内物质,以及包括线粒体、内质网甚至细胞核在内的多种细胞器。此外,自噬功能失调与多种严重疾病密切相关,包括心血管疾病、癌症、神经退行性疾病、感染、肥胖等。因此,对活细胞自噬过程的精确成像对于诊断疾病、理解发病机制、开发新药物和研究细胞过程至关重要。
荧光探针是目前最常用的自噬成像方法,具有实时适用性强、灵敏度高、空间分辨率高等优点。在早期阶段,通过开发响应特定理化性质变化(如pH、粘度或极性)的荧光探针,细胞器自噬的实时成像取得了显著进展。这些探针的设计是为了利用溶酶体和靶向降解的细胞器之间的不同微环境。特别是,许多比率荧光探针被开发,可以直观地监测自噬过程的不同阶段。然而,环境响应型探针易受理化性质和其他细胞过程的波动影响,可能会在成像过程中引入不确定性。
自噬的关键步骤是自噬体与溶酶体的融合。在这一过程中,自噬体和溶酶体的成分因融合而接近。Förster共振能量转移(FRET)技术通过调节两种荧光基团之间的能量转移效率来调控荧光信号,表现出对供体和受体荧光基团之间的空间距离高度敏感。从空间上看,FRET策略对自噬过程有较好的适应性。然而,FRET成像系统应该保证供体和受体之间的有效结合,从而在空间接近时促进有效的能量传递。同样重要的是,FRET供体和受体分别对溶酶体和细胞器有足够的靶向作用。此外,考虑到自噬过程涉及多种不同的细胞器,设计一个能够对多个自噬过程进行成像的通用的FRET成像平台将更好地满足实际应用需求。因此,优化FRET成像策略以实现精确的自噬成像仍然是目前的关键挑战。
为了解决上述问题,Betway必威郭东升教授团队设计了一种基于大环两亲性分子的模块化FRET自噬成像平台。大环两亲分子被认为是“具有主-客体识别位点的表面活性剂”,展示了对客体的高效封装和促进其模块化自组装成聚集体的优势。这一特性为FRET供体/受体对在指定位置的精确非共价结合提供了重要的潜力。因此,大环两亲性分子成为推进FRET成像的一个优越平台。作者将两亲性磺基喹啉[6]芳烃(SC6A12C)与溶酶体靶向的N-cetylmorpholine (NCM)组装在一起,以形成超分子FRET载体SC6A12C/NCM (SN),以进一步容纳FRET供体和受体。选择9,10-二(2-苯乙基)蒽(BPEA)作为FRET供体,将其负载在SN的疏水区。供体荧光信号在刚性疏水性区域增强。此外,SC6A12C的空腔为多种FRET受体提供了结合位点,包括MitoTracker Red、ER Tracker Red和RhoNox-1,它们分别靶向线粒体、内质网和高尔基体。更重要的是,细胞器膜的降解为FRET供体和受体的空间接近提供了机会,这是由主-客络合驱动的。这种机制使基于FRET的成像能够有效和精确地实现。更重要的是,该平台通过对供体和受体分子的模块化构建,实现了对Mito、ER和GA等自噬过程的高效成像。

图1 设计示意图

图2 光物理表征

图3 FRET供体和受体的名称和结构

图4 光物理表征

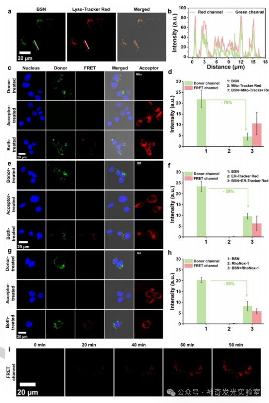
图5 利用BSN平台成像Mito、ER和GA自噬

图6 4T1细胞中的线粒体吞噬研究
总结:本研究介绍了一种利用基于大环两亲性的FRET平台来成像细胞器自噬的新策略。这种方法依赖于在杯芳烃的内层疏水区域内捕获供体和杯芳烃腔内受体的络合。利用杯芳烃的广谱封装,使用三种商品化的细胞器染料作为FRET受体,成功地实现了三种关键细胞器Mito,ER和GA的自噬成像。通过复杂的主-客络合机制,促进了供体和受体分子的接近,从而导致FRET信号的有效激活。这种FRET过程使细胞器与溶酶体融合的可视化,提供了细胞器自噬水平的精确表征。这项研究强调了这种大环两亲性FRET平台的通用性和便利性,是细胞器自噬成像的有价值的工具。
【文献详情】Ze-Tao Jiang, Jie Chen, Fang-Yuan Chen, Yuan-Qiu Cheng, Shun-Yu Yao, Rong Ma, Wen-Bo Li, Hongzhong Chen, and Dong-Sheng Guo. A FRET Autophagy Imaging Platform by Macrocyclic Amphiphile. Angew. Chem. Int. Ed. 2024, e202420793.