结直肠癌作为一种高发的恶性肿瘤,严重威胁人类健康。其发病过程较为隐匿,早期阶段往往缺乏典型临床表现,通常多数患者确诊时已发展到中晚期,生存率仅为20%左右。若能在高危人群中进行早期筛查,通过腺瘤摘除手术将大大提高患者的生存率(~90%)。由于缺乏可靠的生物标志物,现有的结直肠癌筛查方法仍存在入侵性强、灵敏度低、成本高等问题,给大规模推广应用带来困难。因此,亟需发展简单、快速、有效的结直肠癌筛查方法。
细胞外囊泡(EVs)包含来自亲本细胞的分子信息,是液体活检中备受关注的癌症生物标志物。近日,Betway必威刘定斌教授团队发现粪便来源的细胞外囊泡(fEVs)中的miRNA可以作为结直肠癌无创诊断和预后的生物标志物。相关成果以“Machine Learning-Aided Identification of Fecal Extracellular Vesicle microRNA Signatures for Noninvasive Detection of Colorectal Cancer”为题发表在ACS Nano上。该论文的第一作者为Betway必威博士研究生张兆伟,通讯作者为Betway必威刘定斌教授、天津市人民医院许晨教授、天津医科大学肿瘤医院刘洋副教授和中石化(北京)化工研究院有限公司医用卫生研究所李晓敏副研究员。该工作获得国家自然科学基金和中石化项目的资助。

在前期工作中,团队发现fEVs上的两种膜蛋白(CD147和A33)能够作为结直肠癌诊断和预后的标志物(JEV,DOI: 10.1002/jev2.12300)。粪便与肠道有着特殊关联性,因而fEVs更加集中地携带了结直肠肿瘤的生物信息。miRNA是一类重要的小分子非编码RNA,具有转录后调控基因表达的功能,与肿瘤的发生、发展密切相关。在这项工作中,团队报道了fEVs携带的miRNA能够作为结直肠癌标志物,在诊断和预后监测中发挥作用。

图1 研究示意图
首先,作者通过miRNA测序考察正常个体和结直肠癌患者的fEV-miRNA表达谱,初步得到了候选miRNA标志物。随后,利用RT-qPCR在更多样本中对测序结果进行验证,进一步确定了4条miRNA标志物。同时,为了更加便捷地对fEV-miRNA进行检测,作者建立了基于CRISPR/Cas13a的miRNA检测平台。最后,借助特征工程和线性判别分析(LDA),分别建立针对结直肠癌诊断、预后监测和早期预警的机器学习模型。(图1)

图2 fEV表征及miRNA测序
通过冷冻透射电镜(cryo-TEM)、纳米颗粒跟踪分析(NTA)和免疫蛋白印迹(Western Blot)对fEVs进行表征,结合miRNA测序结果,初步得到11条候选miRNA标志物。(图2)

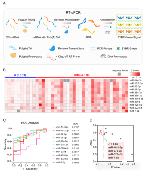
图3 标志物的RT-qPCR验证
在10例正常个体和30例结直肠癌患者中,利用RT-qPCR对测序结果进行验证,进一步确定了4条miRNA标志物(P < 0.05,miR-16-2-3p,miR-375-3p,miR-378a-3p,miR-7-5p)。(图3)

图4 基于CRISPR/Cas13a的miRNA检测体系
为了更加简便地在大规模临床队列中进行miRNA检测,作者建立了基于CRISPR/Cas13a的miRNA检测体系。当crRNA识别到靶标miRNA后,会激活Cas13a的反式切割活性,从而切割报告探针,释放荧光信号。针对4条miRNA标志物设计crRNA,考察工作曲线、检测特异性并与金标准RT-qPCR进行对比,验证了检测方法的可靠性。(图4)

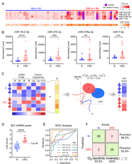
图5 结直肠癌诊断模型的建立(训练集)
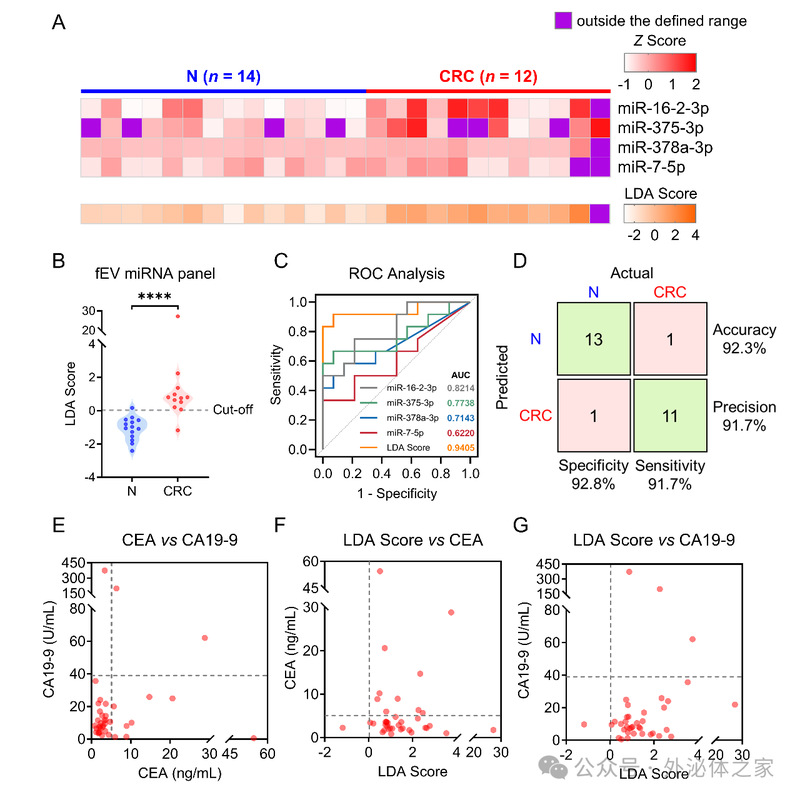
作者考察了31例正常个体和26例结直肠癌患者的miRNA标志物表达水平,采用特征工程联合LDA算法,将4条miRNA转化为复合指标LDA Score,利用训练集建立模型,并在验证集中对模型进行了验证。结果表明,结直肠癌诊断模型具有良好的AUC值(训练集0.9864,验证集0.9405)、特异性(训练集93.5%,验证集92.8%)和敏感性(训练集100%,验证集91.7%),证实了fEV-miRNA在结直肠癌诊断中的效能。随后,将LDA Score与临床常用血液指标CEA和CA19-9进行比较,在38例结直肠癌患者中,LDA Score成功诊断出37例患者,诊断灵敏度达到97.4%,诊断效果明显优于CEA(10/38,26.3%)和CA19-9(3/38,7.9%)。(图5,图6)

图6 fEV-miRNA用于结直肠癌诊断(验证集)
接着,收集预后(接受手术)的结直肠癌患者的粪便样本,并考察了训练集和验证集中的LDA Score指标变化。为了进一步确认LDA Score在结直肠癌预后监测中的潜力,作者开展了纵向研究,收集10例术前-术后配对的粪便样本。LDA Score在术后样本中显著下调,证明LDA Score能够对结直肠癌预后进行有效的监测。(图7)

图7 fEV-miRNA用于结直肠癌预后评估
综上所述,该研究表明fEV-miRNA能够作为无创的结直肠癌标志物,在诊断和预后监测方面具有广阔的应用前景,有望为结直肠癌筛查带来新的思路。
参考文献:
Machine Learning-Aided Identification of Fecal Extracellular Vesicle microRNA Signatures for Noninvasive Detection of Colorectal Cancer. ACS Nano 2025. DOI: 10.1021/acsnano.4c16698.