来源:无负极电池前沿

【研究背景】
核心问题:
安全隐患:传统凝胶电解质(GPE)聚合物骨架易燃(SET>35秒)
界面腐蚀:磷系阻燃剂(如TEP)腐蚀钠金属负极,导致:电解质持续分解、钠枝晶生长
性能权衡:现有方案(添加无机颗粒/阻燃聚合物)牺牲离子电导率(通常<0.5 mS cm⁻¹)
领域需求:
需兼具高安全性(阻燃)、高界面稳定性(抑制枝晶)、高离子传输的GPE设计策略
【成果简介】
Betway必威焦丽芳&金婷等通过构建ETPTA聚合物骨架/碳酸酯共溶剂协同缓释体系,在抑制TEP腐蚀钠负极的同时形成富NaF界面层,实现1600小时钠对称电池循环及4000周全电池稳定运行。相关成果发表在Angew. Chem. Int. Ed.期刊上。
【本文要点】
要点1: 将药物“缓释胶囊”概念引入电解质设计
胶囊壳 → 不溶性ETPTA聚合物骨架(封装TEP)
分散剂 → 碳酸酯共溶剂(PC/FEC)调控TEP释放
要点2:协同机制
缓释阻燃:TEP分解释放PO·自由基淬灭火焰(SET≈0秒)
要点3: 界面优化
FEC优先还原形成富NaF SEI层(NaF峰强度显著高于LE)
微量TEP诱导钠(100)晶面择优取向,抑制“死钠”
要点4: 性能突破
超长循环:钠对称电池>1600小时(0.2 mA cm⁻²)
高电压兼容:4.5V NVPOF正极稳定循环500周
【文献信息】
Co-sustained Release Strategy of Nonflammable Gel Polymer Electrolytes Enables Long-Life Sodium Metal Batteries
Huiting Yang, Yanjin Chen, Wenyue Tian, Shaohui Yuan, Pei Liu, Qinglun Wang, Ting Jin,* Lifang Jiao*
Angew. Chem. Int. Ed., 2025, https://doi.org/10.1002/anie.202506349
【图文导读】

图1:TEP含量对钠金属负极界面的影响示意图(包括枝晶、界面腐蚀、晶面取向)及类胶囊结构GPE的协同缓释效应

图2:a) GPE制备流程;b) GPE的SEM图、光学照片及元素分布;c) GPE元素Mapping;d) ETPTA单体及GPE固化前后的FTIR谱;e) GPE与INGPE的自熄时间测试;f) AFM测得的杨氏模量

图3:a) 不同物质的FTIR谱;b) LE、GPE及固体NaPF₆的Raman分析;c) GPE与LE的²³Na NMR谱;d) 溶剂、单体及其钠络合物的HOMO/LUMO能级

图4:a) GPE与LE的氧化电位;b) GPE的计时电流曲线及阻抗变化(插图);c) GPE与LE离子电导率的阿伦尼乌斯拟合;d) 0.2 mA cm⁻²/0.2 mAh cm⁻²下钠沉积/剥离曲线;e) 不同电流密度下的倍率性能;f) 0.5 mA cm⁻²/0.5 mAh cm⁻²下的循环曲线

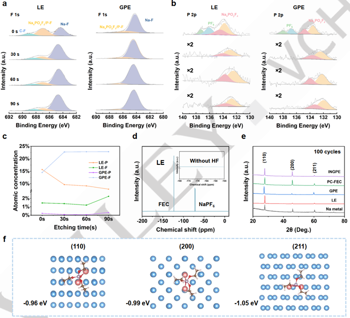
图5:a) 循环后钠负极F 1s的XPS谱(LE vs GPE);b) P 2p的XPS谱;c) F/P原子比统计;d) LE的¹⁹F NMR谱(HF特征峰范围插图);e) 不同电解质下的非原位XRD;f) TEP与钠晶面的结合能计算

图6:a) NVP@C/Na全电池在200 mA g⁻¹下的循环性能;b) 不同循环圈数的充放电曲线;c) GITT测试的Na⁺扩散系数;d) 半固态电解质性能对比;e) NVPOF/Na在4.5V下的循环;f) 软包电池循环性能;g) 软包电池在压扁、折叠、剪切状态下的破坏性测试