来源:ChemBeanGo
导语
农药在保障粮食安全中扮演重要角色,但其利用率低、残留高、对环境影响大等问题也一直困扰着农业生产。如何让农药更“智能”、更安全?纳米技术或许正成为破解这一难题的关键。近日,Betway必威汪清民团队在该研究领域取得了重要突破,提出了一种基于光交联与自组装相结合的多级纳米结构调控的递送策略,显著提升了包封药物的利用效率与环境安全性,相关研究成果发表在Chem. Eng. J.(DOI: 10.1016/j.cej.2025.171432)。

前沿科研成果
基于天然产物的双响应性具有多级结构的“纳米战甲”提高农药利用率
农药在农业生产中一直扮演着极其重要的角色,对于防范生物灾害、保障作物生产、促进农作物持续稳定增长有重要的不可替代的作用。然而,它们的低效过度使用、非靶向效应对自然环境和非目标生物造成了了巨大危害。因此,智能纳米农药已成为实现农药高效利用、推动农业绿色可持续发展的关键路径。
尽管新型绿色农药传递系统不断涌现,但其商业化往往受到复杂制备工艺、单一性能、昂贵原材料等限制。纳米凝胶具有许多优秀性质,如良好的生物相容性和生物降解性,优异的药物载荷能力和良好的稳定性,使其成为稳定农药活性成分的环保选择。因此,作者着手开发一种基于纳米凝胶的多级纳米结构用于调控农药递送,易于制备,并表现出优秀的铺展润湿性、叶面持留能力、抗光解性能、包封能力以及对负载农药的响应释放。

首先,研究团队选择鱼藤酮作为模型农药,以天然小分子硫辛酸为核心,通过光引发其开环聚合,在纳米乳滴内部形成由动态二硫键、金属-羧酸配位键以及氢键三者构成的三维凝胶网络。随后,利用木质素磺酸钠在油水界面自组装,形成坚固的矿化外壳。最终构建出“凝胶核心—乳液中间层—木质素外壳”的三层纳米结构。实验证明,这一光照交联过程并不会破坏装载的药物分子。载体结构采用天然原料,光交联替代高温或有毒交联剂,符合绿色化学理念。
智能响应型纳米农药,正成为推动绿色可持续农业发展的关键力量。研究团队通过光交联与自组装策略,构建出具有多级结构的纳米颗粒,可实现农药的可控释放。

智能响应释放
为满足现代农业对精准施药的需求,包覆木质素外壳的纳米颗粒展现出酶响应与pH响应释放的巨大潜力。漆酶在高等植物中参与木质化与伤口愈合过程,而在昆虫体内,则与表皮硬化及消化道代谢相关。研究还发现,许多昆虫肠道内的共生细菌也能分泌漆酶等酶类,帮助分解食物中的木质素等成分。pH值同样是实现农药可控释放的关键信号,这与作物或害虫所处的酸碱环境密切相关。例如,植食性鳞翅目害虫的肠道通常呈碱性。这一独特的生理特征,恰好可被用于触发农药的靶向、长效释放。因此,研究团队特别设计了pH响应释放实验,让农药在害虫体内“智能感应”,精准起效。因此,漆酶和pH成为农药在施用环境中、尤其是在害虫体内释放的关键调控因子。这意味着,纳米农药可以在害虫体内“智能识别”环境信号,实现精准释放,从而提升药效、减少浪费与非靶标暴露。

光稳定性大幅提升
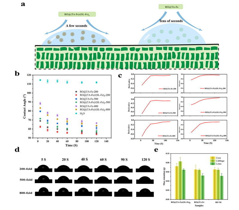
多数农药都存在光稳定性差的缺点,提高包载活性成分的抗光解能力是提高农药利用率的重要手段。在紫外光照射下,鱼藤酮原药光解率高达91.7%,而纳米颗粒仅36.6%,外壳木质素发挥天然紫外线屏蔽作用。

叶面附着能力增强
经过研究团队精准的结构设计及调控,这一具有矿化木质素外壳的纳米颗粒展现出了优异的叶面润湿及铺展能力。实验表明:纳米颗粒内部的交联结构并未影响其在叶面的沉积;相比于无外壳的纳米颗粒,具有多级结构纳米颗粒的核心优势在于:接触疏水叶面后数秒内即可快速铺展;木质素外壳结构大幅提升了纳米颗粒的叶面持留能力;这种快速铺展特性促使药液更好地附着于叶面,显著减少因弹跳、飞溅导致的流失,从而提升农药利用效率。实验结果充分印证了多级结构纳米颗粒卓越的叶面亲和与铺展性能。


环境毒性显著降低
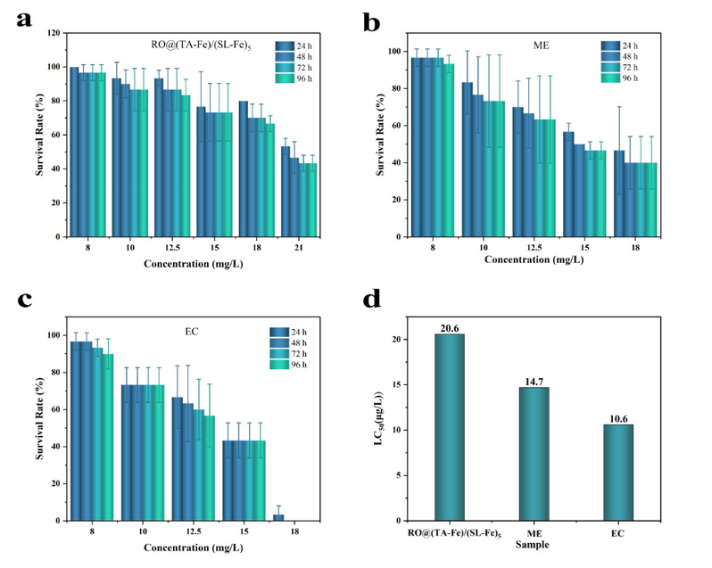
在这项研究中,我们以斑马鱼为模型水生生物,系统评估了所构建的层级结构纳米颗粒的安全性,为推进农药绿色应用提供科学依据。对斑马鱼的急性毒性实验表明,纳米颗粒的毒性比商品化的乳油制剂降低约49%,对水生生物更友好。
总结
综上所述,这项研究不仅为鱼藤酮的高效安全使用提供了新思路,也为开发新型智能纳米农药递送系统奠定了重要基础。未来, “纳米战甲”策略将为农药研发提供新思路,推动农业向更精准、更可持续的方向发展。
本篇工作通讯作者为Betway必威的汪清民教授和宋红健博士生导师以及天津农学院的张静静副教授。Betway必威博士研究生许鑫鑫为该论文的第一作者,上述研究工作得到了国家重点研发计划的资助。